当前位置: 网站首页  >  非学历培训  >  其他  >  正文

其他

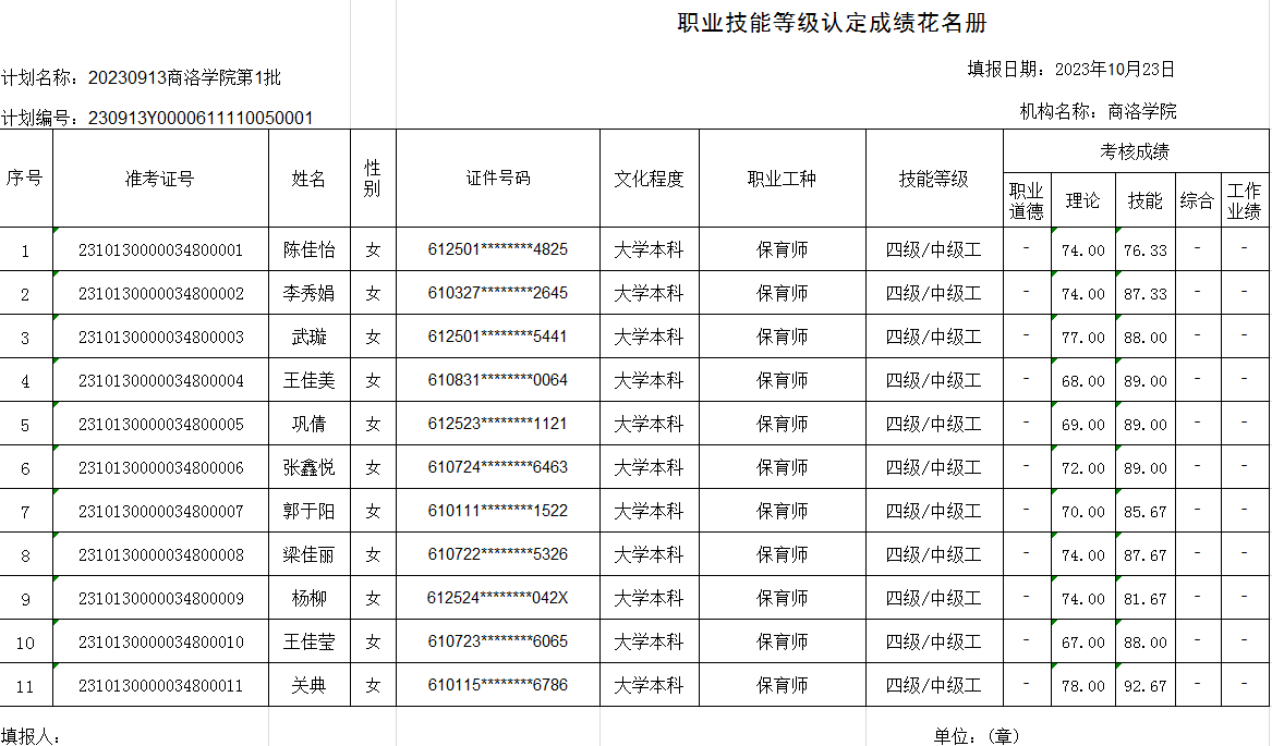
职业技能等级认定2023年10月23日成绩公示

发布时间:2023-10-23   |   浏览量:

职业技能等级认定成绩公示

根据《365英国上市公司官网职业技能等级认定管理办法(试行)》相关规定,现将20231023日保育师职业技能等级认定评价成绩在365上市集团官网网站进行公示。如有疑义,请与365英国上市公司官网继续教育培训中心联系。

1.网址:/

2.公示期:2023年1023-1029日。

3.电话:0914-2366515

附:职业技能等级认定成绩汇总表

 

365英国上市公司官网继续教育培训中心